Купить маслостанция (гидростанция / гидравлическая насосная станция), подача 47 л/мин
Основные технические характеристики маслостанции
| Рабочий объем насоса | 34,4 см3 |
| Номинальное давление | 35 - 280 бар |
| Номинальная подача | 47 л/мин |
| Объём маслобака | 160 л |
| Электропитание | Трёхфазный ток, 380 В, 50 Гц |
| Габаритные размеры (указаны для справки) | Длина 900 мм, ширина 550 мм, высота 1200 мм |
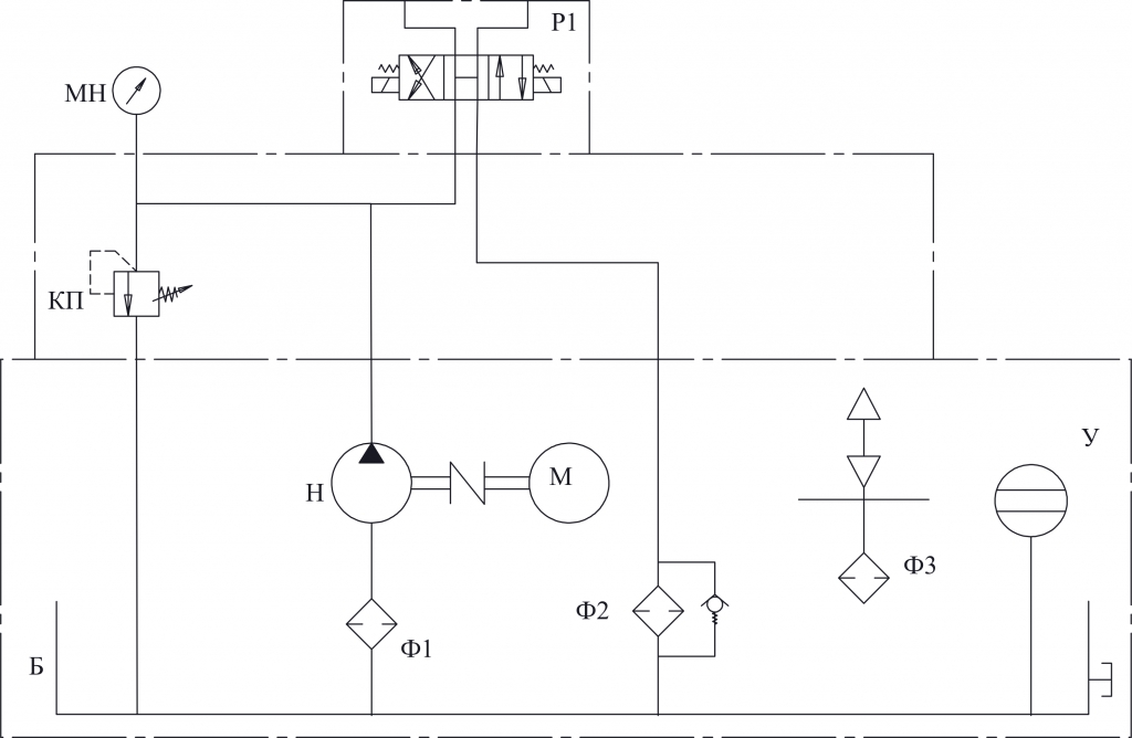
Гидравлическая схема

Обозначения на гидросхеме
| Н | Насос шестеренный |
| М | Электродвигатель |
| КП | Регулируемый предохранительный клапан |
| МН | Манометр виброустойчивый |
| Ф1 | Фильтр всасывающий |
| Ф2 | Возвратный (сливной) фильтр |
| Ф3 | Заливная горловина с воздушным фильтром |
| Р | Гидрораспределитель с электроуправлением, четырехлинейный трехпозиционный |
| Б | Маслобак |
| У | Уровень жидкости с термометром |
В нашем магазине гидравлики можно купить маслостанцию (гидростанцию), оптимальную по соотношению "цена-качество". В любую типовую маслостанцию, представленную на сайте, могут быть внесены изменения и доработки по желанию заказчика. Кроме выпуска стандартных маслостанций (гидравлических насосных станций), мы также проектируем и производим гидростанции по техническому заданию или конструкторской документации (КД) заказчика. В изготовлении гидростанций (маслостанций) могут использоваться агрегаты как отечественных, так и импортных производителей. В производственном процессе осуществляется 100% входной контроль используемых гидравлических агрегатов.
У нашей компании есть опыт в производстве гидростанций (гидравлических маслостанций), которые нашли широкое применение в различных отраслях:
- маслостанция для буровых станков,
- маслостанция для станка ЧПУ,
- маслостанция для гидравлического пресса,
- маслостанция для листогиба,
- маслостанция для технологической линии,
- маслостанция для дорожной техники,
- маслостанция для подъемного механизма,
- маслостанция для устройства перегруза,
- маслостанция для корабля,
- маслостанция для металлургического комплекса,
- маслостанция для деревообработки и т.д.
Доставка
- во все регионы России транспортными компаниями "Деловые линии", "СДЭК" до адреса получателя или терминала
- самовывоз со склада по адресу: Санкт-Петербург, ул. Коммуны, дом 67, литер БМ
Оплата
- безналичный расчет
- банковская карта
- наличными курьеру
| Название | Описание товара | Цена (руб. с НДС) | В наличии (шт.) | Сделать заказ |
|---|---|---|---|---|
НСЭ120-47-160-11 | Маслостанция гидравлическая (насосная станция) НСЭ120-47-160-11, номинальная подача 47 л/мин, максимальное рабочее давление 120 бар, мощность электродвигателя 11 кВт, 380 В | 606 956 руб | 0 | |
НСЭ160-47-160-15 | Маслостанция гидравлическая (насосная станция) НСЭ160-47-160-15, номинальная подача 47 л/мин, максимальное рабочее давление 160 бар, мощность электродвигателя 15 кВт, 380 В | 640 316 руб | 0 | |
НСЭ200-47-160-18,5 | Маслостанция гидравлическая (насосная станция) НСЭ200-47-160-18,5, номинальная подача 47 л/мин, максимальное рабочее давление 200 бар, мощность электродвигателя 18,5 кВт, 380 В | 658 318 руб | 0 | |
НСЭ240-47-160-22 | Маслостанция гидравлическая (насосная станция) НСЭ240-47-160-22, номинальная подача 47 л/мин, максимальное рабочее давление 240 бар, мощность электродвигателя 22 кВт, 380 В | 697 442 руб | 0 | |
НСЭ280-47-160-30 | Маслостанция гидравлическая (насосная станция) НСЭ280-47-160-30, номинальная подача 47 л/мин, максимальное рабочее давление 280 бар, мощность электродвигателя 30 кВт, 380 В | 754 084 руб | 0 |




